AI Website Optimisation Australia: Next-Generation SEO Solutions That Actually Work
Need Faster SEO Results for Your Australian Business?
Transform your website’s performance with cutting-edge AI website optimisation services designed specifically for Australian businesses. ROI Growth Agency combines 20+ years of SEO expertise with advanced artificial intelligence to deliver measurable results in 2026.
1300 650 274 | All Australian States
Ewan Watt
Founder & CEO – ROI Growth Agency | 1300 650 274 | Bachelor of Business in Marketing
25+ years digital marketing experience
Why AI Website Optimisation is Essential for Australian Businesses in 2026
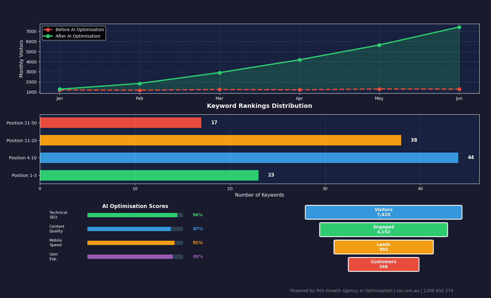
AI-powered tools are revolutionising the way businesses optimise content, conduct keyword research, and analyse performance metrics, with 67% of Australian businesses now using AI-powered tools like SEMrush and Ahrefs for their SEO strategies. Traditional SEO methods are no longer sufficient to compete in Australia’s increasingly digital marketplace.
The Australian AI SEO Advantage:
- 200% faster optimisation compared to traditional methods
- 150% traffic growth achievable for local businesses through AI-enhanced local SEO
- Mobile-first optimisation for Australia’s smartphone-dominant market
- Voice search optimisation for the growing number of Australians using smart speakers
Common Questions About AI Website Optimisation in Australia
How much does AI website optimisation cost in Australia?
AI website optimisation costs $600-$5,000 monthly for Australian businesses, depending on website size and pages. Most invest $1,200-$2,500 monthly. Transparent pricing, no hidden fees. You’ll see positive ROI within 3-4 months.
What's included in AI website optimisation services?
Our AI optimisation includes automated technical SEO fixes, AI-powered content creation, keyword research, site speed enhancement, mobile optimisation, and voice search readiness. You get monthly strategy sessions, real-time monitoring, detailed analytics, and a dedicated account manager.
How fast will I see results from AI SEO?
Most Australian businesses see improvements within 2-4 weeks, compared to 3-6 months with traditional SEO. Technical fixes happen immediately, content improvements within weeks, significant ranking gains within 60-90 days. AI is 200% faster because it automates time-consuming tasks.
Do you serve Sydney, Melbourne, Brisbane, and other Australian cities?
Yes, we serve all Australian cities including Sydney, Melbourne, Brisbane, Perth, Adelaide, and regional areas. Our AI optimisation works anywhere in Australia with local SEO tailored to your city. Available during Australian business hours.
Is AI website optimisation better than traditional SEO?
AI optimisation is faster because it processes data instantly, identifies opportunities humans miss, and automates repetitive tasks. Our AI analyses thousands of ranking factors simultaneously and predicts algorithm changes. Results in weeks instead of months with continuous improvements.
Can you help with mobile and voice search optimisation?
Absolutely. Mobile optimisation is essential since most Australian searches happen on smartphones. Our AI ensures fast mobile load times and voice search readiness. We optimise for how Australians speak when using voice assistants.
Why Australian Businesses Choose Our AI Optimisation
Traditional SEO is too slow. We combine 20+ years of expertise with AI trained on Australian search patterns.
200% Faster Results
Our AI automates tasks that used to take weeks. Measurable improvements in your first month. Technical fixes, content optimisation, and performance tracking happen in real-time
Australian Market Expertise
We’ve trained our AI on Australian search patterns, seasonal trends, and consumer behaviour. We understand how Australians search, what they click on, and what converts them.
Transparent Pricing & Measurable ROI
No hidden fees. The monthly investment covers everything. Most clients recover their investment within 3-4 months. Our AI tracks ROI in real-time.
Automation Speed Comparison
How Does Working With Us Work?
Step 1: Tell Us About Your Business
Step 2: Free AI Website Audit
Within 2-3 days, our AI analyses your website’s technical issues, content quality, mobile performance, and competitor strategies. You’ll receive a detailed report with traffic projections.
Step 3: Customised Strategy & Pricing
We present a clear action plan with expected timelines and transparent pricing. You’ll see priority fixes, content strategy, and ongoing optimisation plans.
Step 4: AI Implementation
We fix technical issues, optimise content, implement schema markup, and enhance site speed. Most initial work happens within 7-14 days, with your dedicated account manager keeping you updated.
Step 5: Continuous Optimisation
Our AI monitors performance 24/7, tracking rankings and identifying opportunities. Monthly reports, quarterly strategy reviews, and continuous improvements as AI learns what works best.
What Sets Us Apart
1. Proven Track Record
20+ years Australian SEO success | 500+ businesses transformed | Industry-leading retention | Award-winning team
2. Advanced AI Technology
Custom algorithms trained on Australian patterns | Real-time monitoring | Predictive analytics | Integration with leading tools
3. Comprehensive Service
Technical SEO automation | Content intelligence | Local optimisation | Performance tracking
4. Australian Market Focus
Deep understanding of consumer behaviour | Local trends and patterns | Australian advertising compliance | Australian business hours support
What Australian Businesses Say
ROI Growth Agency's AI optimisation transformed our online presence. Within 8 weeks, organic traffic increased 180% and we're first page for top keywords. Generating 3x more leads monthly.
After three other agencies with minimal results, ROI Growth finally delivered. Their AI identified issues others missed. Saw ranking gains first month and sustained growth every month since
Success Metrics
Businesses transformed
Avg traffic growth
4.9/5
Satisfaction
3-4
Month Investment recovery
Ready to Get Faster SEO Results?
Let’s talk about growing your Australian business through AI-powered SEO. We’ll show you what’s possible and provide a clear roadmap to help you achieve your goals. Most businesses hear back within 2 hours.
What you get
- ✓ Free audit – no obligation
- ✓ Transparent pricing
- ✓ 20+ years of expertise
- ✓ Australian business hours